Talde profesionala
Gizakia Fundazioan 120 pertsona baino gehiago gara kasu bakoitzaren beharrei ahalik eta hobekien erantzuten dietenak, eta diziplina anitzeko plantillan daude banatuta, hainbat diziplinatako 60 profesionalek baino gehiagok osatua (gizarte-hezkuntza, gizarte-lana, medikuntza, psikologia, gizarte- eta lan-orientazioa...). 65 boluntariok osatzen dute taldea, hainbat profilekin, eta gure arretaren kalitatea eta berotasuna hobetzen laguntzen digute.

Nola egiten dugu lan?
Gizakia da gure lan-ereduaren ardatza eta, beraz, haren prozesuaren protagonista. Gure metodologiari ikuspegi biopsikosoziala eransten diogu, uste baitugu pertsona baten arazoei arrakastaz ekiteko modurik onena hura osatzen duten bizi-eremu guztiak kontuan hartzea dela.
Gizarte-, osasun- eta enplegu-laguntza eskaintzen dugu, modu integratuan eta pertsona bakoitzari egokituta. Hainbat diziplinatako profesional-taldea dugu, eta esperientzia handia, taldean eta sarean beste erakunde batzuekin lan egiten duena, sortzen diren beharren arabera kalitatezko arreta eskaintzeko. Hala, tratamendu pertsonalizatuak eskaintzen ditugu, hainbat eremuetako prestazioekin:
- Esku-hartze psikosoziala
- Gizarte-hezkuntzako esku-hartzea
- Gizarteratzeko laguntza
- Familientzako laguntza
- Laguntza medikoa/psikiatrikoa
- Laguntza psikologikoa
- Desintoxikazioa/mendekotasun anbulatorioa gainditzea
- Ordezko tratamenduak
- Kalteak murriztea
- Lan-orientazioa
- Enplegagarritasuna hobetzeko prestakuntza
- Lan-bitartekotza
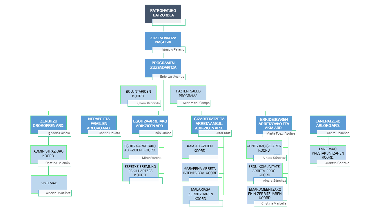
Organigrama
Gure taldea
Gustuko duzu egiten duguna?
Zatoz eta Gizakiaren parte izan. Modu asko daude hori egiteko. Bat egin gure taldearekin.
Bai, konponbidea badu eta Gizakia elkartetik lagun zaitzakegu

Egoitza: Nagusia
Kokagunea
Madariaga etorbidea 63, Bilbo, 48014
Telefonoa
94 447 10 33
Horario
Informazioa edo hitzordua eskatzeko telefono bidezko arretaren ordutegia:
Negua
Astelehenetik ostegunera: 9:00 - 18:00
Ostirala: 9:00 - 14:00
Uda
Astelehen eta asteazkenetan: 9:00 - 18:00
Astearte, ostegun eta ostiraletan: 9:00 - 14:00

























































