Equipo profesional
En Fundación Gizakia somos más de 120 personas centradas en dar la mejor respuesta a las necesidades de cada caso, divididas en una plantilla multidisciplinar integrada por más de 60 profesionales de diferentes disciplinas (educación social, trabajo social, medicina, psicología, orientación socio-laboral...). Un grupo de 65 personas voluntarias, con perfiles diversos, que nos ayudan a dar una mayor calidad y calidez en nuestra atención.

¿Cómo trabajamos?
En Gizakia la persona es el centro de nuestro modelo de trabajo y, por tanto, la protagonista de su proceso. Incorporamos a nuestra metodología un enfoque biopsicosocial, porque entendemos que la mejor manera de abordar con éxito los problemas de una persona es teniendo en cuenta todas las áreas vitales que la integran.
Ofrecemos atención social, sanitaria y de empleo de una forma integrada y adaptada a cada persona. Contamos con un equipo de profesionales de diferentes disciplinas y amplia experiencia que trabajan en equipo y en red con otras entidades para ofrecer una atención de calidad en función de las necesidades que se presenten. De este modo, ofrecemos tratamientos personalizados con prestaciones en diversa áreas:
- Intervención psicosocial
- Intervención socioeducativa
- Acompañamiento a la inserción
- Apoyo a familias
- Atención médica/psiquiátrica
- Atención psicológica
- Desintoxicación/deshabituación ambulatoria
- Tratamientos sustitutivos
- Reducción de daños
- Orientación laboral
- Formación para la mejora de la empleabilidad
- Intermediación laboral
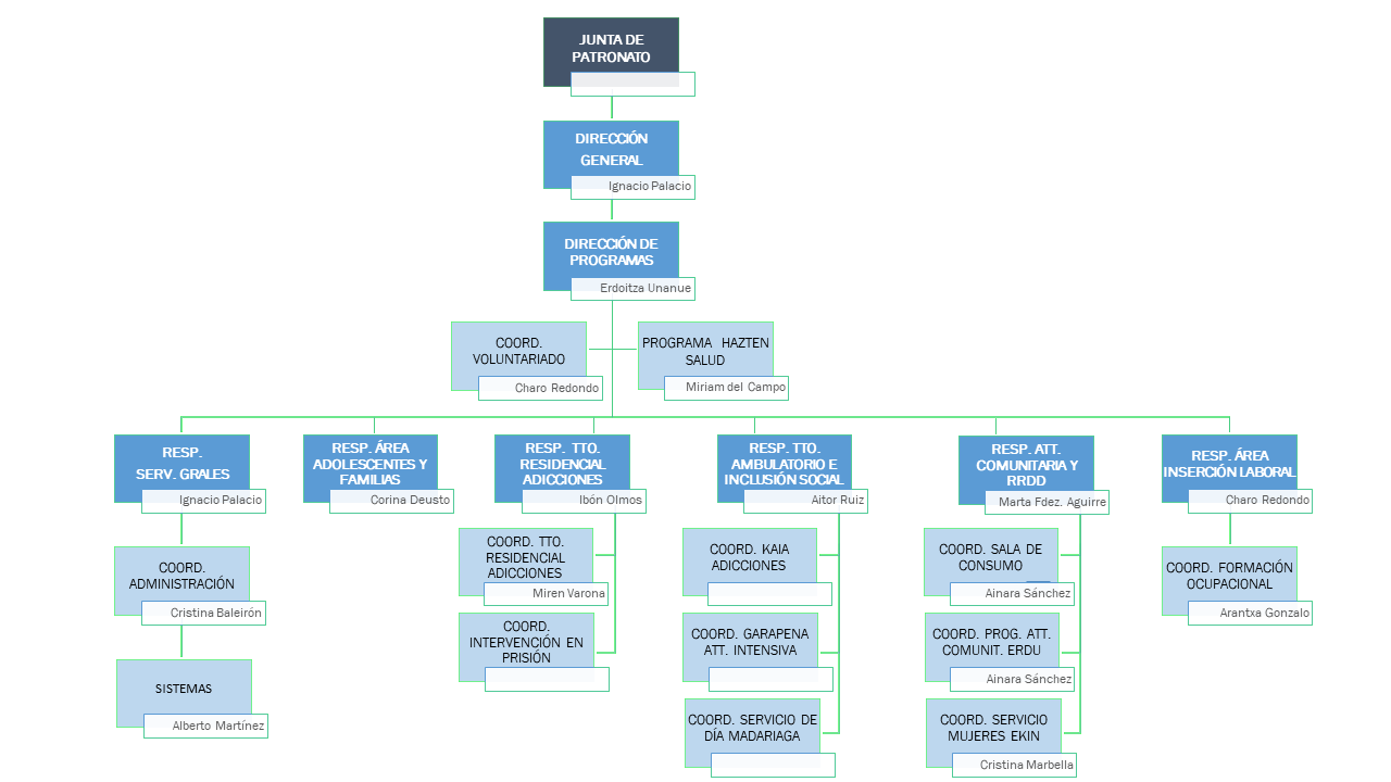
Organigrama
Nuestro equipo
¿Te gusta lo que hacemos?
Ven y forma parte de Gizakia. Hay muchas formas de hacerlo.
Sí, tiene solución y desde Gizakia podemos ayudarte

Sede Principal
Ubicación
Avenida Madariaga 63, Bilbao, 48014
Teléfono
94 447 10 33
Horario
Horario de atención telefónica para solicitar información o pedir cita:
Invierno
Lunes a jueves: 9:00 - 18:00
Viernes: 9:00 - 14:00
Verano
Lunes y miércoles: 9:00 - 18:00
Martes, jueves y viernes: 9:00 - 14:00

























































